一、活动介绍
(一)活动主题
“行践真知,AI创未来”
(二)活动简介
根据“关于做好2024-2025学年第二学期第19周教学教研工作安排的通知”的要求,现代教育技术中心/实验教学中心拟举办主题为“行践真知,AI创未来”的系列活动,旨在通过本次活动进一步提升我校学生的人工智能信息素养及实操能力。
(三)活动安排
本次实践周共安排三个系列的主题活动。
1、活动安排
系列 活动 |
活动名称 |
活动规模 |
活动方式 |
活动时间 |
活动地点 |
面向 对象 |
一 |
智能体开发平台实战训练营 |
80人 |
现场培训,并提供后续开发线上指导 |
7月7日 — 7月8日 |
大学城校区 实验楼C205 |
本科生 研究生 |
二 |
云开发低代码平台实战训练营 |
50人 |
现场培训 |
7月7日 — 7月10日 |
大学城校区 实验楼B205 |
本科生 |
三 |
“2025一带一路暨金砖大赛”集训营 |
25人 (名单已定) |
现场培训 |
7月7日 — 7月11日 |
大学城校区 实验楼 |
本科生 |
2、报名方式
实验教学中心网站公告或新闻,二维码或链接直接跳转到大学首页的“智慧广外”→“线上办事大厅”→“问卷调查”进行统一实名报名(仅针对活动一、二开放报名)。
活动一报名链接:https://ehall2.gdufs.edu.cn/answer/#/answer/1255018282224443392
活动二报名链接:https://ehall2.gdufs.edu.cn/answer/#/answer/1255019002671652864
报名截止时间2025年7月4日,报满即止。
二、系列活动一:智能体开发平台实战训练营
活动简介:以人工智能为代表的信息技术应用深刻影响各行各业,特别是推理大模型DeepSeek的横空出世为“新文科”的发展提供了新赛道、新机遇、新实践,通过本次活动,进一步提升我校学生信息技术素养及AI应用能力,推动AI技术与校园场景的创新融合,培养跨专业的AI实践型人才。
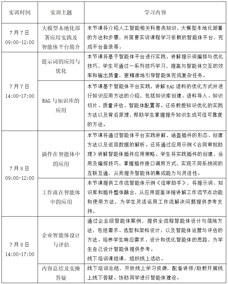
实训时间:2025年7月7日-7月8日
实训地点:大学城校区实验楼C205
实训对象:在校本科生、研究生
实训师资:由支持单位提供人工智能领域专家讲师1名,视报名情况提供助教不少于1名
实训平台:https://aiforce.lenovo.com.cn/
实训内容:
具体安排如下。注:实训内容和进度根据实际授课情况可进行微调。

其他资源:组建由支持单位提供的专家团队,建立微信服务群,解决学生实践过程遇到的问题,并为后期参与智能体设计大赛提供智能体设计的指导,提升智能体应用的成效和价值。
活动结束提供培训证书。
报名链接:https://ehall2.gdufs.edu.cn/answer/#/answer/1255018282224443392
点击报名链接报名,或扫二维码报名。

招生人数:80人,报完即止
咨询方式:陈老师,36207208
三、系列活动二:“云开发低代码平台实战训练营”
(一)活动背景
随着大数据和人工智能技术的飞速发展,商业领域对数据分析能力的需求日益增长。通过本环节的学习,同学们将了解如何使用开源低代码平台进行快速开发,掌握低代码平台的基本操作和应用场景,利用低代码进行数据分析,提升自身的编程能力和项目管理能力,为学生参与商业大数据分析竞赛提供了有力支持,为即将到来的各类商业大数据分析竞赛做好充分准备。
(二)活动目标
知识目标:学生掌握低代码平台的基本操作,理解商业大数据分析的基本流程和方法,熟悉AI在商业数据分析中的应用场景。
能力目标:学生能够独立完成商业大数据分析项目,具备数据采集、清洗、分析和可视化的能力,能够运用AI工具进行数据分析和预测。
竞赛目标:通过课程学习和实践,选拔优秀学生团队,为学校参加商业大数据分析竞赛储备人才。
(三)活动对象
本校对低代码平台、商业大数据分析感兴趣的一年级学生,优先考虑计算机科学、统计学、经济学、管理学等相关专业的学生。
(四)活动时间
2024-2025学年第二学期第19周7月7日-7月10日
(五)活动地点
南校区:实验楼B205
(五)活动安排
第一天:平台介绍和实战开发
时间:7月7日14:00-17:00
内容:介绍低代码平台的功能特点和优势(以微搭为例)。学习基于微搭平台迅速搭建企业官网和SCRM社交客户关系系统
形式:课程讲解(1.5小时)+学生自主学习(1.5小时)
第二天:构建企业知识库AI化智能问答应用(智能体)
时间:7月8日14:00-17:00
内容:接入deepseek构建企业知识库AI化智能问答应用。
形式:课程讲解(1.5小时)+学生自主学习(1.5小时)
第三天:商业大数据分析基础理论
时间:7月9日14:00-17:00
内容:
1. 介绍商业大数据的来源、特点及应用场景;讲解数据分析在商业决策中的重要性。
2. Python基本数据类型
3. 介绍描述性统计的的基本方法;讲解数据分析模型的构建思路。讲解如何利用jupyter低代码平台实现数据可视化。
形式:课程讲解(1.5小时)+学生自主练习(1.5小时)
第四天:数据分析与可视化
时间:7月10日14:00-17:00
内容:相关性分析(相关系数、热力图等),时间序列分析(趋势、季节性、周期性等),地理数据分析(地图可视化、地理空间数据处理等)
形式:课程讲解(1.5小时)+学生自主练习(1.5小时)
(六)报名
报名链接:https://ehall2.gdufs.edu.cn/answer/#/answer/1255019002671652864
或可扫描二维码报名:
报名人数限50人,报完即止。
咨询方式:陈老师,36207208
